CashbackHub

Bem-vindo ao CashbackHub. Descubra um mundo de economia inteligente e ganhe dinheiro de volta em suas compras online. Com o CashbackHub, cada compra se transforma em uma oportunidade de poupar e ganhar. Sendo necessário apenas um simples cadastro no website, e, logar em sua extensão. Navegue em ofertas incríveis e saiba, de forma prática, qual cartão retorna maior quantidade de cashback. Junte-se à comunidade de economizadores inteligentes hoje mesmo e comece a ganhar enquanto você gasta.

Logo

Extensão em funcionamento

Página de registro de usuário

Também se encontra na seção de "Links"

Página de registro de cartão

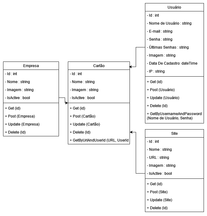
Diagramas

Diagrama de Casos de Uso

Diagrama de Classes

Diagrama de Dados